2024年懂球体育暑期学术交流活动(第3期)
《如何撰写文献综述》
6月21日20点 ,导师组王红缨副教授、王琴琴副教授、吐尔孙副教授、齐娅璇博士/讲师与硕士研究生同学共同开展学术沙龙活动,本次学术沙龙的主题为《如何撰写文献综述》。
王红缨老师结合相关文献讲述了如何撰写文献综述,老师认为好的研究综述和研究述评可以直接发表,文献综述的章节以及一二级标题之间要具有一定的逻辑关系。老师从讲述了展开论证的六个步骤,分别为:建立论证方案、论证、检查论证、形成论断、复杂论证。老师通过列举好的文献综述,如:《我国国际传播能力建设研究述评》、《近期国内关于习近平总体国家观研究述评》,提出研究综述要回应研究问题,以及为什么做研究综述,并体现其研究价值。分享了自己的研究综述——《数据驱动,多元交融:国外广告学期刊前沿主题研究》,在撰写过程中的注意事项及心得,提出在阅读文献时应注意研究综述的核心作者和核心观点。 并分析不好的研究综述《新疆形象研究述评与反思》存在的问题,如述评陈述问题太浅显等。
王琴琴老师总结和补充了王红缨老师所讲述的内容,分享了自己在文献综述撰写方面的心得,王老师提出研究综述是一项基础性工作,能体现研究问题是否有价值和意义,为进一步研究提供基础,研究综述可以帮助研究人员了解某个领域的现有研究成果,并在此基础上开展新的研究。并鼓励同学们利用暑期时间广泛阅读文献,开展文献综述撰写工作,为论文写作打好基础。
图1 文献综述概念

图2 文献综述赏析
吐尔孙老师在分享的开头提出在做文献综述的过程中需要注意三个问题:1、文献综述是什么?2、写文献综述是为什么?3、文献综述会给我们带来什么?吐尔孙并详细指出了撰写文献综述的意义。提出在撰写文献综述时要先认真阅读相关论文,提炼核心观点,并进行评述。文献综述有助于掌握和梳理某一领域或某一观点的相关研究,掌握别人在关注什么,关注到什么程度,已有研究存在什么趋势或薄弱环节,这些研究又能带来什么启发。吐尔孙老师还强调,撰写文献综述不是对文献的罗列,而是要弄清楚别人的研究问题、研究方法、思维方式,并进行整合形成自己的一套研究思路,从而提高自己的研究能力。
齐娅璇老师分享的主题是《如何做文献综述》。主要从本科生和硕士的不同点、文献综述的重要性阐述以及文献来源渠道几方面进行了分享。首先针对本科生与硕士生的不同点,老师认为本科是对知识了解的广度,硕士是对知识了解的深度。因此,文献综述是硕士生深入研究某一领域的基石。

图3 本科生与硕士生的不同点
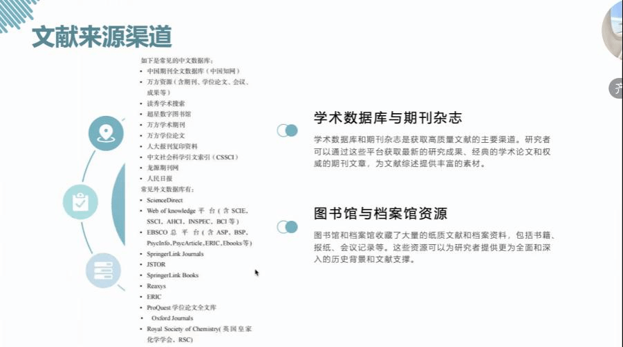
其次,老师详细阐述了文献综述填补研究空白的基础和确立研究问题和假设的依据两大重要性。老师分享了文献来源渠道,包括学术数据库与期刊杂志和图书馆与档案馆资源。

图4 文献来源渠道
另外,老师还分享整理文献综述的小技巧,老师指出可以通过表格的形式进行整理,大致罗列出发表时间,作者,发表的期刊,关键词,观点。老师在最后强调整理文献综述是一个循序渐进的过程,尽早着手去做,在做的过程中多与老师沟通,整理自己阅读的论文,整理成一个模板。

图5 文献整理案例

图6 关键词梳理